
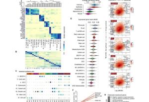
Оценка на еволюционната динамика на развиващия се човешки чревен епител. A-B, Топлинна карта, която показва най-важните маркери за клетъчен клас (A) и тип (B) на развиващия се човешки чрев. C, Точкова диаграма, която подчертава маркерите за тип чревни епителни клетки. D, Виолин диаграма, показваща разпределението на средното нормализирано съотношение dN/dS за всеки клетъчен клас. E, Диаграми, показващи разпределението на средното съотношение dN/dS за всеки тип клетки. F, Линейна регресия на специфичността на експресията на клетъчния тип (Tau) в отговор на аминокиселинна субституция (log трансформирано dN/dS с едно псевдоброене, за да се избегне безкрайна стойност) на маркерите на всеки тип епителни клетки плюс клас епителни клетки. G, Диаграма на разпръскване на плътността, показваща специфичността на експресията на клетъчния тип (Tau) – dN/dS взаимоотношение за гени, обогатени с клетъчен тип, и гени, обогатени с епител. H, Анализ на обогатяване на генната онтология за повсеместно изразени епителни гени с ниски dN/dS резултати. Източник: Science (2025). DOI: 10.1126/science.adr8628
Медицина